×÷Õߣºadmin Ðû²¼Ê±¼ä£º2020-07-31 04£º12 µã»÷Êý£º
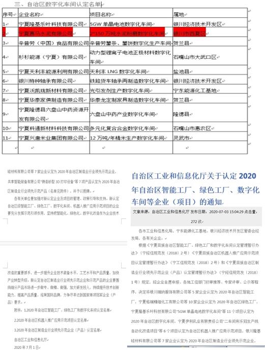
ƾ֤¡¶ÄþÏÄ»Ø×å×ÔÖÎÇøÖÇÄܹ¤³§¡¢ÂÌÉ«¹¤³§ºÍÊý×Ö»¯³µ¼äÈ϶¨ÖÎÀíÔÝÐв½·¥¡·Ïà¹Ø»®¶¨£¬£¬£¬£¬ÄþÏÄÈüÂíË®ÄàÓÐÏÞ¹«Ë¾É걨µÄ×ÔÖÎÇøÊý×Ö»¯³µ¼ä£¬£¬£¬£¬¾Òø´¨Êм°×ÔÖÎÇø¹¤ÐÅÏà¹Ø²¿·Ö³õÉóÍÆ¼ö¡¢×¨¼ÒÆÀÉó¡¢¹«Ê¾µÈ³ÌÐò£¬£¬£¬£¬½ñÄê7ÔÂ1ÈÕ±»×ÔÖÎÇø¹¤ÒµºÍÐÅÏ¢»¯ÌüÆÀΪ¡°2020Äê¶È×ÔÖÎÇøÊý×Ö»¯³µ¼ä¡±¡£¡£